fsleyes

FSLeyes - a 3D image viewer.

This package contains the application logic for FSLeyes.

_images/fsleyes.png

Overview

FSLeyes is an OpenGL application for displaying 3D overlays. All overlays are stored in a single list, the OverlayList. Only one OverlayList ever exists - this list is shared throughout the application. The primary overlay type is the NIFTI image format; and a range of other formats are also supported including MGH volumes, GIFTI and Freesurfer surface files, and VTK triangle meshes.

Amongst other things, FSLeyes provides the following features:

FSLeyes makes heavy use of the fsleyes_props project, which is an event-based programming framework.

Entry points

FSLeyes may be started with the fsleyes.main.main() function. FSLeyes also includes an off-screen screenshot generator called render, which may be started via the fsleyes.render.main() function.

Frames, views, and controls

The FSLeyesFrame is the top level GUI object. It is a container for one or more views. All views are defined in the views sub-package, and are sub-classes of the ViewPanel class. Currently there are two primary view categories - CanvasPanel views, which use OpenGL to display overlays, and PlotPanel views, which use matplotlib to plot data related to the overlays.

View panels may contain one or more control panels which provide an interface allowing the user to control some aspect of the view (e.g. the OverlayDisplayToolBar), or to display some other data associated with the overlays (e.g. the ClusterPanel). All controls are sub-classes of the ControlPanel or ControlToolBar classes, and all built-in controls are defined in the controls sub-package.

The view/control panel class hierarchy is shown below:

digraph hierarchy { graph [size=""]; node [style="filled", fillcolor="#ffffdd", fontname="sans"]; rankdir="BT"; 1 [label="panel.FSLeyesPanel"]; 2 [label="views.viewpanel.ViewPanel"]; 3 [label="controls.controlpanel.ControlPanel"]; 4 [label="views.plotpanel.PlotPanel"]; 5 [label="views.canvaspanel.CanvasPanel"]; 6 [label="views.histogrampanel.HistogramPanel"]; 7 [label="<other plot panels>"]; 8 [label="views.orthopanel.OrthoPanel"]; 9 [label="<other canvas panels>"]; 10 [label="controls.overlaylistpanel.OverlayListPanel"]; 11 [label="<other control panels>"]; 2 -> 1; 3 -> 1; 4 -> 2; 5 -> 2; 6 -> 4; 7 -> 4; 8 -> 5; 9 -> 5; 10 -> 3; 11 -> 3; }

All toolbars inherit from the FSLeyesToolBar base class:

digraph toolbar_hierarchy { graph [size=""]; node [style="filled", fillcolor="#ffffdd", fontname="sans"]; rankdir="BT"; 1 [label="toolbar.FSLeyesToolBar"]; 2 [label="controls.controlpanel.ControlToolBar"]; 3 [label="controls.overlaydisplaytoolbar.OverlayDisplayToolBar"]; 4 [label="controls.lightboxtoolbar.LightBoxToolBar"]; 5 [label="<other toolbars>"]; 2 -> 1; 3 -> 2; 4 -> 2; 5 -> 2; }

The DisplayContext

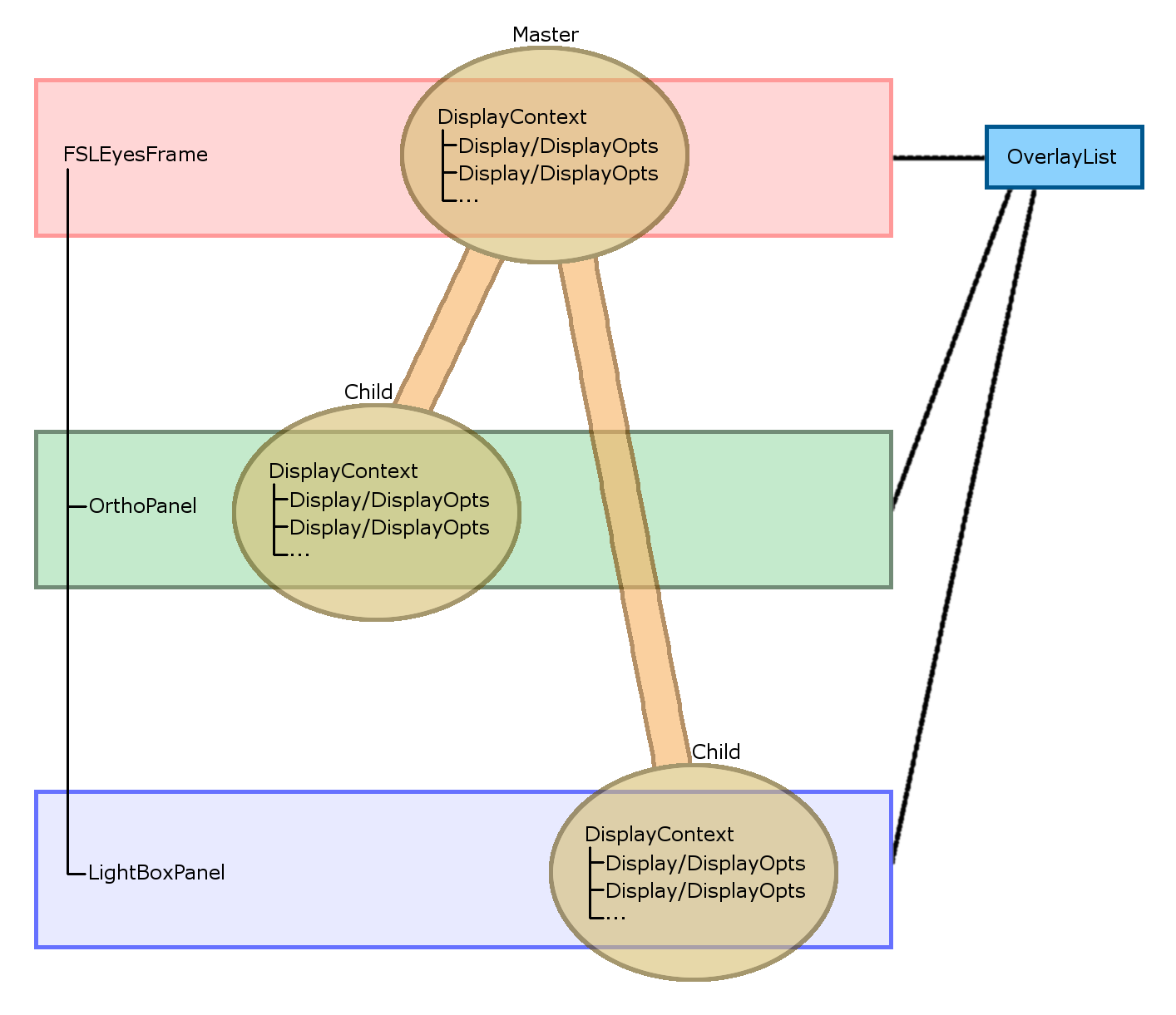
In order to manage how overlays are displayed, FSLeyes uses a DisplayContext. Because FSLeyes allows multiple views to be opened simultaneously, it needs to use multiple DisplayContext instances. Therefore, one master DisplayContext instance is owned by the FSLeyesFrame, and a child DisplayContext is created for every ViewPanel. The display settings managed by each child DisplayContext instance can be linked to those of the master instance; this allows display properties to be synchronised across displays.

Each DisplayContext manages a collection of Display objects, one for each overlay in the OverlayList. Each of these Display objects manages a single DisplayOpts instance, which contains overlay type-specific display properties. Just as child DisplayContext instances can be synchronised with the master DisplayContext, child Display and DisplayOpts instances can be synchronised to the master instances.

The above description is summarised in the following diagram:

_images/fsleyes_architecture.png

In this example, two view panels are open - an OrthoPanel, and a LightBoxPanel. The DisplayContext for each of these views, along with their Display and DisplayOpts instances (one of each for every overlay in the OverlayList) are linked to the master DisplayContext (and its Display and DisplayOpts instances), which is managed by the FSLeyesFrame. All of this synchronisation functionality is provided by the props package.

See the displaycontext package documentation for more details.

Events and notification

TODO

Note

The current version of FSLeyes (1.19.0.dev0+g1d541d09b.d20260312) lives in the fsleyes.version module.

fsleyes.__version__ = '1.19.0.dev0+g1d541d09b.d20260312'

The current FSLeyes version (read from the fsleyes.version module).

fsleyes.assetDir = '/test.env/lib/python3.12/site-packages/fsleyes/assets'

Directory which contains all FSLeyes assets/resources (e.g. icon files).

fsleyes.canWriteToAssetDir()[source]

Returns True if the user can write to the FSLeyes asset directory, False otherwise.

fsleyes.initialise()[source]

Called when FSLeyes` is started as a standalone application. This function must be called before most other things in FSLeyes are used.

fsleyes._hacksAndWorkarounds()[source]

Called by initialise(). Implements hacks and workarounds for various things.

fsleyes.configLogging(verbose=0, noisy=None)[source]

Configures FSLeyes logging.

Parameters:
  • verbose – A number between 0 and 3, indicating the verbosity level.

  • noisy – A sequence of module names - logging will be enabled on these modules.